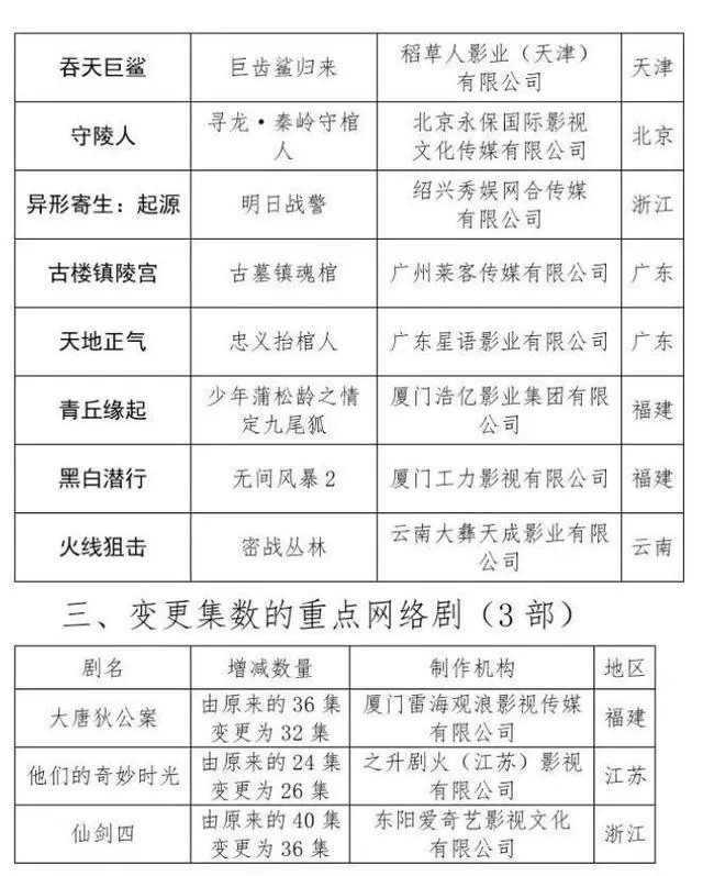
近日,青工委发布关于2023年10月全国重点网络剧、网络电影拍摄规划调整情况的通报,备受期待的电视剧《仙剑奇侠传4》由原来的40集变更为36集。
对于这一调整,不少网友猜测是否会影响剧情的完整度和表现力。但从制片方的角度来看,这种调整并非不可接受,因为集数过多可能会影响剧情质量和观众接受度。通过合理删减剧情,控制集数长度,有助于提高剧集的整体质量,能更好地满足观众的观剧需求。
《仙剑奇侠传4》预计于12月备播,将上线爱奇艺平台,鞠婧祎在剧中饰演韩菱纱,陈哲远饰演云天河。该剧改编自同名单机游戏《仙剑4》,一改传统仙侠剧的套路,虽然讲述了寻仙的故事,但一路上讲述的都是平凡的人味,不着墨于爱,但处处都是爱。少女韩菱纱和山野少年云天河不惧逆天和命运,以“我命由我”的信念成就奇迹,最终领悟到“欲修仙道先修人道”的精神要义。
